热点追踪
当前位置: 首页 >>  新闻中心 >>  热点追踪 >>  国际
国际

国际自愿减排机制在我国的发展概况—VCS篇

2023/04/11 23:34:06    碳交易中心 阅读:0

自愿碳市场是强制碳市场的重要补充,目前,包括核证减排标准(Verified Carbon Standard, VCS)在内的第三方独立自愿减排机制已成为自愿碳市场的主要代表性机制。VCS是国际市场中交易量最大、应用范围最广的自愿减排项目机制,目前VCS在中国的已注册项目有462个,碳信用存量7824.58万吨。


一、 自愿碳市场及VCS项目背景

目前,全球自愿碳市场正在蓬勃发展。据波士顿咨询公司(BCG)和壳牌的联合报告《自愿碳市场:2022年见解与趋势》统计,2021年自愿碳市场规模以创纪录的速度增长,达到20亿美元,相当于2020年的四倍。2030 年,全球自愿碳市场规模预计将达到100亿至400亿美元。

自愿碳市场的机制目前主要由三部分组成:各国国内自愿机制、国际碳减排机制(包括清洁发展机制(CDM)和国际航空碳抵消和减排计划(CORSIA))以及第三方独立自愿减排机制(包括核证减排标准(VCS)、黄金标准(GS)、美国碳注册登记处(ACR)、美国气候行动储备方案(CAR)等)。通过以上三类机制核证并签发的碳减排量可成为碳信用于市场流通,一单位碳信用相当于一吨二氧化碳排放量。近年来,作为自愿碳市场主流的第三方独立自愿减排机制在碳信用交易规模方面达到了前所未有的高峰。根据Ecosystem Marketplace 2022年报告统计,截至2021年底,在全球自愿碳市场的交易量接近5亿个碳信用中,76%是由VCS签发的碳信用。其2021的报告也指出,2021年1-8月份第三方独立自愿减排机制碳信用交易额超过7.48亿美元,且交易量达2亿吨,比2020年全年高出27%。


企业的自愿承诺是碳信用需求增加的主要推动力, 根据联合国“奔向零碳”(Race to Zero)的统计,截至目前,全球共有1136个城市、8307家企业、1125家教育机构、65家医疗机构和29家其他组织提出了自愿碳中和目标承诺。为了顺应气候变化的全球趋势,承担保护环境的社会责任,全球越来越多的公司承诺到2050年实现净零排放。

由于全球范围内自愿碳市场的“自愿”意向愈发强烈,企业减排需求持续增加,直接推动自愿碳信用年需求出现爆炸式增长。据世界银行统计,2021年碳信用市场同比增长了48%,国际、各国国内和第三方独立自愿减排机制签发的总碳信用数量从3.27亿吨增加到4.78亿吨,是继2012年以来碳信用签发增长量的又一峰值。自2007年至2021年底,以上三类机制累计签发的碳信用约为47亿吨。自2018年以来,第三方独立自愿减排机制飞速发展,已超过国际碳减排机制(如CDM)成为国际主流的自愿减排机制,2021年,其签发的碳信用数量增长了88%,总共达到3.52亿吨,占当年碳信用总签发量的74%。


在当前主流的第三方独立自愿减排机制中,核证减排标准(VCS)2021年新注册项目110个,签发碳信用超2.95亿吨,是国际市场最大的第三方独立自愿减排机制。该计划由非营利组织VERRA机构主管,自2006年启动以来,VCS在全球82个国家和地区中有近2000个注册项目,累计产生了超过10.95亿个核证碳单位VCU。核证碳单位VCU(Verified Carbon Unit)是通过验证及核查之后的VCS项目被授予的碳信用。每个VCU代表一个项目实现的一吨二氧化碳当量(CO2e)的减少或清除。

从全球累计发行的碳信用的区域分布情况来看,国际碳减排机制项目仍占据主导,但是从增量项目发展趋势看,碳减排市场已逐渐从国际碳减排机制(如CDM)占主导过渡为第三方独立自愿减排机制(如VCS、GS)、国内减排机制(如中国CCER)占主导的格局。VCS作为第三方独立自愿减排机制中发行量最大和最受认可的机制,在碳中和目标愿景下,其在自愿减排市场重要性愈发突出。

二、VCS项目全球开发情况

根据Verra登记簿数据显示,截至2023年4月,VCS已累计签发超过10.95亿吨VCUs,其中有约5.84亿吨VCUs得到清偿。将已注册的VCS项目按行业分类,可分为25个类别,其中包括如“制造业”的单一类型13个,还有多个类别叠加的如“建筑+制造业”的复合类型12个。目前注册数量最多且累计发行量最多的类别是处于单一类型下的“能源产业(可再生/不可再生资源)”,此类别多为水电、风电等节能项目,共有项目1244个,累计签发4.8235亿吨VCUs。同时,该类别在83.3%的复合类型的项目中有重叠部分。另外,“农业、林业和其他土地使用”类别的VCUs签发量位居第二,共4.8216亿吨。尽管两类项目的碳信用签发量很接近,但“农业、林业和其他土地使用”类别只有259个项目。

表1VCS已注册项目分类

(根据Verra登记簿公开数据整理)

从地区分布来看VCS项目多集中于亚洲,在全球1998个已注册项目中,共有1265个项目位于亚洲,占总项目数量的63%。VCS项目地区高度集中的特点也反映在国家分布中。

从VCS已注册项目的国家分布来看,印度拥有最多数量的VCS 项目,共608个,超过项目总数的30%。我国VCS已注册项目位居第二,共465个(包括462个已注册项目和3个位于计入期更新阶段的项目),约占项目总数的23%。其次是土耳其、巴西和美国,除此以外的其他国家VCS 项目数量较少。将VCUs累计签发量和VCS项目注册情况结合来看,印度尼西亚虽然只有15个注册项目,但VCUs累计签发量位居全球第四,共8830.37万吨。

三、中国VCS项目开发情况

根据Verra登记簿数据显示,VCS计划在中国的项目共有973个,含已注册项目462个,其他状态项目511个。通过注册的VCS项目以能源资源产业类型为主,目前中国活跃的、有VCUs存量的项目有323个,VCUs存量7824.58万吨(合二氧化碳减排量7824.58万吨)。

(1)项目状态

VCS计划在中国的项目目前共有973个,含已注册项目462个,其他状态项目511个(其他状态为验证中、要求注册、要求登记和验证批准、正在开发、不活跃、已申请入计期更新、从清洁发展机制CDM转入的项目等)。目前过半项目已经注册完成,大多数项目仍在VCS计划的初次验证核查审批或者已注册项目的复核流程中。

2中国VCS项目状态

(根据Verra登记簿公开数据整理)

目前中国已注册的VCS项目中拥有VCUs存量的项目有290个,其他33个项目多处于复核或者搁置状态。

3中国含存量的VCS项目统计

(根据Verra登记簿公开数据整理)

中国VCS项目自2009年开始注册,其中已注册的项目有229个是在2020年注册,2023年新注册项目截至目前已有23个。

中国VCS计划已注册的项目集中省份前十为:贵州省(43个)、甘肃省(41个)、内蒙古自治区(36个)、河南省(31个)、四川省(28个)、云南省(26个)、辽宁省(24个)、河北省(20个)、山东省(20个)、广东省(19个)。已注册项目分布的集中地区优势为新能源资源丰富。另外,天津市和西藏自治区目前没有已注册的VCS项目,但预计在审核中的项目即将完成注册。此外,涉及跨省市的项目有3个。


(2)具有VCUs存量的VCS项目年度统计

目前中国具有VCUs存量的VCS的项目为2009-2023年这一时间段所签发,2022年所签发的VCUs存量在现有存量中占比最大(42.27%),2023年存量截至目前已有1116.63万吨。

在各省市VCUs存量分布中,甘肃省存量以1378.23万吨VCUs列居首位,VCUs存量前十的省市分别为甘肃省、贵州省、内蒙古自治区、河北省、浙江省、四川省、河南省、湖北省、广东省、云南省。

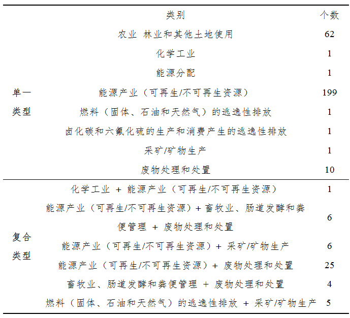
拥有VCUs存量的323个VCS项目的类别,以单一类型和复合类型两类为主,单一类型为如“农业 林业和其他土地使用”,复合类型为单一项目类型的随机组合,如“化学工业 + 能源产业(可再生/不可再生资源)”。单一类别最多的类型为能源产业,共有199个项目,剩余的复合类别VCS项目也大多与能源产业有关。

4 VCUs存量所在项目类别分布

(根据Verra登记簿公开数据整理)


四、VCS机制在《巴黎协定》下的发展前景

《巴黎协定》是由全世界178个缔约方共同签署的气候变化协定,于2016年正式生效,其长期目标是将全球平均气温较前工业化时期上升幅度控制在2℃以内并努力限制在1.5℃以内。各缔约方每五年都需提交一份国家自主贡献(NDC—包括减排目标、范围、核算方法等),以更新减排计划。虽然《巴黎协定》及其管理机构对自愿碳市场没有实质的管辖权,但自愿碳市场开发的项目和计划可能会支持各国实现其在《巴黎协定》下的气候承诺。因此,自愿碳市场活动一定程度上需要遵守《巴黎协定》第6条规定。


《巴黎协定》第6条为各国政府提供了灵活性,使其可以在实施国家自主贡献方面开展自愿合作,为《巴黎协定》下可能与自愿碳市场重叠、整合或竞争的碳市场交易打开了大门。其中第6条第2款与第6条第4款规定与自愿碳市场尤其相关。第6条第2款允许各国通过双边或多边协议相互交易减排量和排放许可指标或其他类型(以非温室气体指标衡量、装机容量等)的减排成果——国际转移减排成果 (ITMO)。第 6条第4 款将创建一个由联合国直接监督的全球碳市场,减排项目可以在得到东道国主管机构批准和第三方机构审定后向监管机构(第6.4条机制监督委员会)申请注册,并在根据要求运行后获得监管机构签发的减排量——A6.4ER,可以由国家、机构甚至个人购买。此外,COP27大会在A6.4ERs基础上增加了无东道国授权,不能计入NDC,但为国家减缓活动做贡献的减缓贡献A6.4ERs(Mitigation Contribution A6.4ERs)。与此同时,《巴黎协定》也对转让后的减排量做了有关规定,以ITMOs为例,该ITMOs交易后将不再计入转让国的NDC,而是计入买入国的NDC以实现减排目标。对此,第6条引入了复式记账工具“相应调整”(Corresponding Adjustments,CAs)避免重复计算,使减排量转让核算具有可操作性。由于A6.4ERs 属于 ITMOs 的定义范畴,因此 A6.4ERs 单位的转移也需使用CAs,但减缓贡献A6.4ERs由于未被东道国授权,无需进行CAs调整。

COP26大会之后,自愿碳市场中的碳信用可在满足《巴黎协定》第6.2或6.4条的情况下经过东道国授权等程序被认证成为ITMOs或A6.4ERs,未经东道国授权的但满足第6.4条的减排量可能成为减缓贡献A6.4ERs。这为第三方独立自愿减排机制下的碳信用纳入《巴黎协定》第6条框架创造机会。已被授权认证的减排量主要有三种用途:用于NDC、用于其他国际协议(如国际航空碳抵消和减排计划(CORSIA))、其他自愿减排承诺。

为了支持《巴黎协定》第6条的相关规定,第三方独立自愿减排机制已积极行动。以黄金标准(GS)为例,其在2021年表示,将积极磋商,致力于与《巴黎协定》保持一致,以实现其在第6条框架下被有关政府用于NDCs目标的功能。GS首先从其签发标准入手,使其更贴近《巴黎协定》的要求:GS对双重计算要求进行了更新,以管理被授权在第6条下使用的VERs(GS机制签发的碳信用Voluntary Emission Reductions);对其非碳汇项目的缓冲要求以及PERs(Planned Emission Reductions)的签发要求进行调整等。另外,GS也在技术支持上有所行动,其在2022年与Perspectives Climate Group合作发起一项试点计划,以支持《巴黎协定》第6条下ITMOs的授权。其技术支持包括对以第6条为基准对项目信息的进行识别、审以及提供相应技术咨询、促成会议等。

作为国际市场中交易量最大、应用范围最广的第三方独立自愿减排机制,VCS也有所行动。VCS的监管机构Verra在2022年6月发表提案,提议引入标签以区分第6条框架下被授权的减排量的三种用途:用于NDC、用于其他国际协议、用于自愿碳市场承诺用途。通过贴标方式区分用于不同情景的减排量,保证CAs核算的准确性。Verra表示,未来将制定和公布相应标准,并建立和完善登记簿等基础设施以实现此类标签的应用。这一提议也为VCS等自愿减排机制碳信用在《巴黎协定》第6条框架下的应用提供了实现方向。另外,VCS机制在项目申请和碳信用签发方面已有成熟且系统的流程、管理办法和登记簿系统,同时也已获得广泛的国际认可,若应用于《巴黎协定》第6条,将减少减排量信息不透明和其他不确定性诱发的风险。除此之外,VCS机制同时也对签发的碳信用进行唯一标识,在碳信用生命周期中保持跟进和追踪,保证了《巴黎协定》第6条所要求的可信度和完整性。尽管目前还没有VCS项目或其碳信用认证成为ITMOs或A6.4ERs以及减缓贡献A6.4ERs的案例,但作为国际市场中交易量最大、应用范围最广的自愿减排项目机制,VCS机制极具潜力。

五、总结与展望

作为国际市场中交易量最大、应用范围最广的自愿减排项目机制,未来VCS机制下的项目和碳信用在符合一定的条件下极有潜力被认证成为《巴黎协定》第6.2条框架下各国通过双边或多边协议相互交易的国际转移减排成果(ITMOs)或第6.4条下由联合国监管机构签发的可由国家、机构甚至个人购买的A6.4ERs减排量以及无东道国授权且不能计入NDC的减缓贡献A6.4ERs。我国作为应对气候变化的积极倡导者、参与者和推动者,已向联合国提交了我国国家自主贡献目标,并深度参与《巴黎协定》第6条的谈判,是国际自愿减排规则制定的重要参与者。基于以上背景,可考虑从规范引导国际自愿减排机制项目开发和完善国内自愿减排市场环境着手,促进我国自愿减排市场规范发展,更好为我国参与国际气候治理和实现国家自主贡献提供支撑。

一是加快研究VCS自愿减排项目开发、交易的规范和引导。鉴于VCS机制在《巴黎协定》第6条框架下极具发展空间,存在转化成为国家自主贡献NDC的可能性,因此加强对VCS项目注册及交易相关的规范管理,有助于我国国家自主贡献目标的实现。由于我国VCS项目繁多,VCUs存量丰富,建议开展对VCS自愿减项目开发行为规范引导的研究,防止VCS项目无序开发。同时探索境内VCS项目场内交易的路径,研究VCS项目交易的动态跟踪和管理机制,防止VCS项目减排量无序流转。

二是加快研究完善我国CCER自愿减排交易市场。在《巴黎协定》第6条框架下,以VCS和GS为代表的国际自愿减排机制已做出相关探索,因此,同为自愿减排体系的CCER机制也应加快对标《巴黎协定》等国际规则,研究完善我国自愿减排市场标准体系、产品体系、交易体系,从额外性、完备性、开放性等原则入手探索开发自愿减排项目,服务市场主体对更高质量产品的需求。同时加强自愿减排市场能力建设,规范和引导减排项目开发行为,提高市场参与者的交易能力和风险管理能力。积极探索和国际市场衔接合作,不断扩大我国自愿减排市场影响力。


免责声明:本平台所发表内容,注明来源,版权归原出处所有,转载内容仅以信息传播、学习参考、交流之目的,如有侵犯版权请告知,我们将及时删除。


【字体: 】 【添加收藏】 【关闭窗口
<